18165470681

客服热线:8:00-20:00

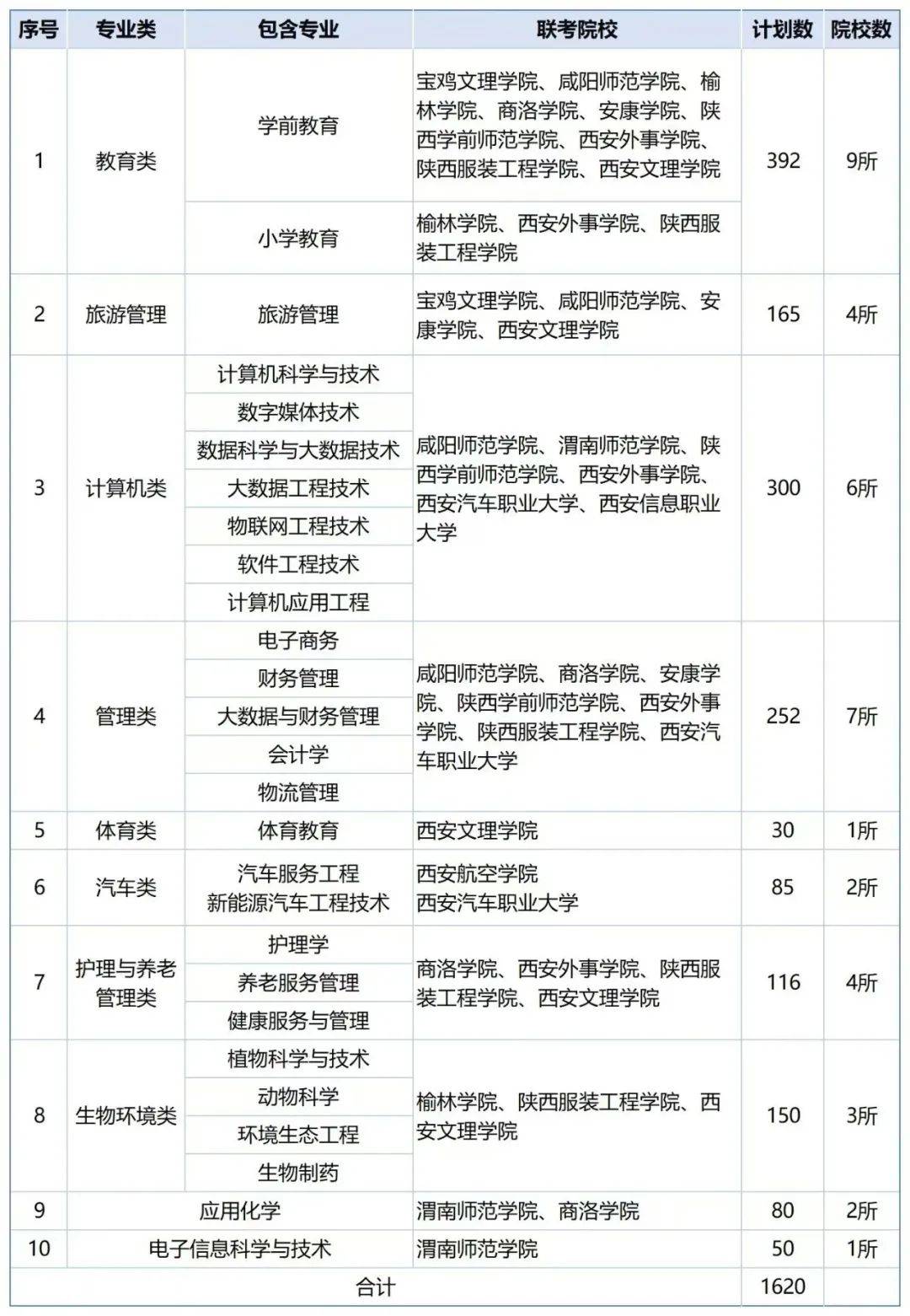
2025年陕西省职业教育单招本科专业技能联考专业(类)分组及招生计划

来源:乐学网 时间:2025-10-16

2025年陕西省职业教育单招本科专业

技能联考专业(类)分组及招生计划

文章内容来源网络,如有侵权或分享不当,请联系删除。

结束

免责声明:本站文章均来源于网友提供或网络搜集由本站编辑整理,如涉及版权问题,请联系本站管理员予以更改或删除。

招生院校推荐

西安铁路职业技术学院
西安铁路职业技术学院
学校性质: 公办学历:专科西安
咸阳职业技术学院
咸阳职业技术学院
学校性质: 公办学历:专科咸阳
陕西工业职业技术学院
陕西工业职业技术学院
学校性质: 公办学历:专科咸阳
陕西铁路工程职业技术学院
陕西铁路工程职业技术学院
学校性质: 公办学历:专科渭南
杨凌职业技术学院
杨凌职业技术学院
学校性质: 公办学历:专科咸阳
西安电力高等专科学校
西安电力高等专科学校
学校性质: 公办学历:专科西安
陕西职业技术学院
陕西职业技术学院
学校性质: 公办学历:专科西安
西安医学高等专科学校
西安医学高等专科学校
学校性质: 民办学历:专科西安
陕西能源职业技术学院
陕西能源职业技术学院
学校性质: 公办学历:专科咸阳
陕西国防工业职业技术学院
陕西国防工业职业技术学院
学校性质: 公办学历:专科西安
宝鸡职业技术学院
宝鸡职业技术学院
学校性质: 公办学历:专科宝鸡
渭南职业技术学院
渭南职业技术学院
学校性质: 公办学历:专科渭南
延安职业技术学院
延安职业技术学院
学校性质: 公办学历:专科延安
陕西青年职业学院
陕西青年职业学院
学校性质: 公办学历:专科西安
陕西服装工程学院
陕西服装工程学院
学校性质: 民办学历:本科咸阳
西安欧亚学院
西安欧亚学院
学校性质: 民办学历:本科西安
西安思源学院
西安思源学院
学校性质: 民办学历:本科西安
西安外事学院
西安外事学院
学校性质: 公办学历:本科西安
西安职业技术学院
西安职业技术学院
学校性质: 公办学历:专科西安
相关文章推荐
陕西多所高校公布!2025职教单招本科、专科批次录取情况→
陕西多所高校公布!2025职教单招本科、专科批次录取情况→

2025陕西省多所高校职教单招本科录取情况 西安文理学院 宝鸡文理学院 咸阳师范学院 渭南师范学院 陕西学前师范学院 安康学院 商洛学院 西安外事学院 西安航空学院 榆林学院 2025陕西省多所

15210-16
2025年陕西省职业教育单招本科专业技能联考专业(类)分组及招生计划
2025年陕西省职业教育单招本科专业技能联考专业(类)分组及招生计划

2025年陕西省职业教育单招本科专业 技能联考专业(类)分组及招生计划 文章内容来源网络,如有侵权或分享不当,请联系删除。

5510-16
今起!陕西高职(专科)提前批次、职教单招(专科)志愿填报!
今起!陕西高职(专科)提前批次、职教单招(专科)志愿填报!

2025年陕西省普通高校招生高职(专科)提前批次、普通高校职业教育单独招生高职(专科)志愿填报公告 一、填报时间 7月19日8∶00至7月21日8∶00。 特别提醒: 因本科批次录取正在进行,同时

18110-16
2026年陕西高考生注意事项
2026年陕西高考生注意事项

2024年陕西高考生注意事项: 1.考生可通过以下渠道获得高考成绩及位次信息。 一是从今天12时起,考生报名时登记的手机号将免费接收到省招办短信平台发送的成绩和位次信息。二是考生凭本

15210-15